¿ÀºêÁï¡Ê¤³¤¦¤¶¤­¤µ¤È¤·¡ËÌ´¤«¤é¤Ï¤¸¤Þ¤ë
last update 2026/04/27 08:06
 HOME
HOME > ¸©À¯Êó¹ð > ÁÈ¿¥²þÊÔ¸å¤Î¾ïǤ°Ñ°÷²ñ³«ºÅ¡ÊÊ¡²¬¸©¾¦¹©Ï«Æ¯°Ñ°÷²ñ¡Ë

ÁÈ¿¥²þÊÔ¸å¤Î¾ïǤ°Ñ°÷²ñ³«ºÅ¡ÊÊ¡²¬¸©¾¦¹©Ï«Æ¯°Ñ°÷²ñ¡Ë

ÎáÏÂ8ǯ4·î14Æü¡¢Ê¡²¬¸©¾¦¹©Ï«Æ¯°Ñ°÷²ñ¤¬³«ºÅ¤µ¤ì¤Þ¤·¤¿¡£ÎáÏÂ8ǯ4·î1Æü¤è¤ê57ǯ¤Ö¤ê¤Ë10ÉôÂÎÀ©¤«¤é11ÉôÂÎÀ©¤Ø¤È¸©Ä£¤ÎÂ絬ÌϤÊÁÈ¿¥²þÊÔ¤¬¼Â¹Ô¤µ¤ì¤Þ¤·¤¿¡£
ÉþÉôÃλö¤Ï¡¢»þÂå¤ÎÍ×ÀÁ¤Ë±þ¤¨¤ë4¤Ä¤ÎÉô¤ò¿·Àߤ·¤Þ¤·¤¿¡£
­¡¡ÖÀ¯ºö´ë²èÉô¡×¡ÁÂçÃÀ¤ÊÀ¯ºö¤ò¿ä¿Ê¤¹¤ë¤¿¤á¡¢½Ä³ä¤ê¤Î¹ÔÀ¯¤ÎÊɤòÂǤÁÇˤꡢ³ÆÉô¤È²£¤ÎÏ¢·È¤ò¤·¤Ê¤¬¤é»ö¶È¤òÁȤßΩ¤Æ¤ë¡£
­¢¡Ö»ÔĮ¼¡¦Ãϰ迶¶½Éô¡×¡Á´ðÁÃŪ¼«¼£ÂΤλÔĮ¼¤Ë´ó¤êꤤ¡¢¶¨ÎÏ¡¦Ï¢·È¤·¤Æ¡¢³ÆÃϰè¤ÎÌÀ¤ë¤¤Ì¤Íè¤òÉÁ¤­¤Ê¤¬¤é¡¢¿Í¸ý¸º¾¯¤ò¤Ï¤¸¤á¤È¤¹¤ëº¤Æñ¤Ê²ÝÂê¤Ë¶¦¤ËΩ¤Á¸þ¤«¤¦¡£
­£¡Ö¿Íºà°éÀ®¡¦³èÌö¿ä¿ÊÉô¡×¡Á¡Ö¿Í¡×¤³¤½¤¬ºâ¡Ê¤¿¤«¤é¡Ë¡¢»Ò¤É¤â¤¿¤Á¤ÎÂ礤¤Ê¤ë²ÄǽÀ­¤ò¸«¤¤½Ð¤·¡¢¼ã¼Ô¤¬¼ºÇÔ¤ò¶²¤ì¤º¤Ë¥Á¥ã¥ì¥ó¥¸¤Ç¤­¤ë¤è¤¦»Ù±ç¤·¡¢½÷À­¤Î³§¤µ¤Þ¤¬¤Î¤Ó¤Î¤Ó¤È³èÌö¤·¡¢µ±¤¯¤³¤È¤¬¤Ç¤­¤ë¤è¤¦¸å²¡¤·¤ò¤·¤Æ¤Þ¤¤¤ë¡£¤½¤·¤Æ¡¢Æ¯¤¯¤¹¤Ù¤Æ¤Î¿Í¡¹¤Î¸ÛÍÑ¡¦½¢¶È¤ò¼é¤êÈ´¤¯¡£
­¤¡ÖÊ¡»ã¤³¤É¤âÀ¯ºöÉô¡×¡ÁÀ­ÊÌ¡¢Ç¯Îð¡¢¹ñÀÒ¡¢¾ã¤¬¤¤¤Î̵ͭ¤Ê¤É¤Ë´Ø¤ï¤é¤º¡¢Ã¯¤â¤¬Âº¸·¤ò¤â¤Ã¤Æ°Â¿´¤·¤ÆÊë¤é¤»¤ë¼Ò²ñ¤ä¡¢¼¡Âå¤òô¤¦»Ò¤É¤â¤¿¤Á¤ò·ò¤ä¤«¤Ë°é¤à´Ä¶­¤òºî¤ê¾å¤²¤ë¡£

¿·ÂÎÀ©¤Î¤â¤È¤Ç¡¢¶µ°é¡¢°åÎÅ¡¢´Ä¶­¡¢Ê¸²½·Ý½Ñ¡¢¥¹¥Ý¡¼¥Ä¤Ê¤É¡¢¤¢¤é¤æ¤ëʬÌî¤Ç¸©Ì±¤Î³§¤µ¤Þ¤¬¡¢ËÜÅö¤ËÊ¡²¬¤Ë½»¤ó¤Ç¤è¤«¤Ã¤¿¤È¡¢¿´¤«¤é»×¤Ã¤Æ¤¤¤¿¤À¤±¤ë¡¢¤½¤ó¤ÊÈþ¤·¤¯Ë­¤«¤Ê¡Ö¤Õ¤ë¤µ¤ÈÊ¡²¬¡×¤ò¸©µÄ²ñ¤â¸©¼¹¹ÔÉô¤È¤È¤â¤ËÃÛ¤¤¤Æ¤Þ¤¤¤ê¤Þ¤¹¡£

shoukouroudou202604a

shoukouroudou202604b

shoukouroudou202604c

¤½¤ÎÁÈ¿¥²þÊÔ¸å¤Î½é¤á¤Æ¤Î°Ñ°÷²ñ¤Ç¤¢¤ê¡¢µÄÂê¤Ï°Ê²¼¤ÎÄ̤ê¤È¤Ê¤Ã¤Æ¤¤¤Þ¤¹¡£
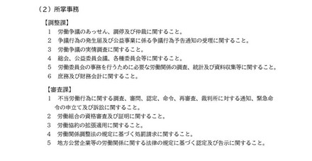
1.Ä´ºº»ö¹à(3·ï)
­¡½ê´É»ö̳¤Î³µÍפˤĤ¤¤Æ
¡¡¿Íºà°éÀ®¡¦³èÌö¿ä¿ÊÉô
¡¡Ï«Æ¯°Ñ°÷²ñ»ö̳¶É

shoukouroudou202604-1

shoukouroudou202604-2

shoukouroudou202604-3

shoukouroudou202604-4a

shoukouroudou202604-4b

­¢Ç³ÎÁÅÅÃÓ¾¦ÍѼÖÉáµÚ¤Ë¸þ¤±¤¿¼èÁȾõ¶·¤Ë¤Ä¤¤¤Æ¡Á¼«Æ°¼Ö¡¦¿åÁÇ»º¶È¿¶¶½²Ý

Ê¡²¬¸©¤Ç¤Ï¡¢¡ÖÊ¡²¬¸©¿åÁÇ¥°¥ê¡¼¥óÀ®Ä¹Àïά¡×¤Ë´ð¤Å¤­¡¢¿åÁǤÎÀ½Â¤¡¦¶¡µë¡¢ÍøÍѳÈÂç¡¢´ØÏ¢»º¶È¤Î½¸ÀѤòÃì¤Ë¼èÁȤò¿Ê¤á¤Æ¤¤¤Þ¤¹¡£
ÆÃ¤Ë±¿Í¢ÉôÌç¤Ç¤Ï¡¢¾¦ÍѼ֤òÃæ¿´¤È¤·¤¿Ç³ÎÁÅÅÃÓ¼Ö¡ÊFC¼Ö¡Ë¤ÎƳÆþ¤ä¿åÁÇ¥¹¥Æ¡¼¥·¥ç¥ó¤ÎÀ°È÷»Ù±ç¤ò¿Ê¤á¤Æ¤­¤Þ¤·¤¿¡£
¤³¤¦¤·¤¿¼èÁȤ¬É¾²Á¤µ¤ì¡¢ÎáÏÂ7ǯ5·î¡¢Ëܸ©¤Ï¹ñ¤Î¡ÖdzÎÁÅÅÃÓ¾¦ÍÑ¼Ö¤ÎÆ³ÆþÂ¥¿Ê¤Ë´Ø¤¹¤ë½ÅÅÀÃϰè¡×¤ËÁªÄꤵ¤ì¤Þ¤·¤¿¡£º£¸å¤Ï¤³¤Î»ØÄê¤òÄɤ¤É÷¤Ë¡¢FC¥È¥é¥Ã¥¯¤ä¥Ð¥¹¤ÎËÜ³ÊÆ³Æþ¤È¡¢¶å½£½é¤È¤Ê¤ëÂ絬ÌÏ¿åÁÇ¥¹¥Æ¡¼¥·¥ç¥ó¤ÎÀ°È÷¤òÌܻؤ·¤Æ¤¤¤­¤Þ¤¹¡£
¸½¾õ¤È²ÝÂê¤Ç¤Ï¡¢¸½ºß¡¢¸©Æâ¤Ë¤Ï¿åÁÇ¥¹¥Æ¡¼¥·¥ç¥ó¤¬8¤«½êÀ°È÷¤µ¤ì¡¢¾®·¿FC¥È¥é¥Ã¥¯¤âƳÆþ¤µ¤ì¤Æ¤¤¤Þ¤¹¤¬¡¢Âç·¿¼Öξ¤ËÂбþ¤·¤¿Â絬ÌÏ¥¹¥Æ¡¼¥·¥ç¥ó¤Ï̤À°È÷¤Ç¤¹¡£
¤Þ¤¿¡¢¼Ö¼ï¤ä»ÅÍͤÎÀ©Ìó¤â¤¢¤ê¡¢¿åÁǼûÍפÎËܳÊŪ¤Ê³ÈÂç¤Ë¤Ï»þ´Ö¤òÍפ·¤Æ¤¤¤ë¾õ¶·¤Ç¤¹¡£
¤½¤Î¤¿¤á¡¢ÊªÎ®µòÅÀ¤ä¥Ð¥¹±Ä¶È½ê¤Ê¤É¼ûÍפ¬¸«¹þ¤Þ¤ì¤ëÃϰè¤òÃæ¿´¤ËÀ°È÷¤ò¸¡Æ¤¤¹¤ë¤È¤È¤â¤Ë¡¢±¿Á÷»ö¶È¼Ô¤È¤ÎÏ¢·È¤ò¶¯²½¤·¡¢°ÂÄꤷ¤¿¼ûÍפγÎÊݤ˼è¤êÁȤó¤Ç¤¤¤Þ¤¹¡£
ƳÆþÂ¥¿Ê¤Ë¸þ¤±¤¿¶ñÂκö¡ÊÎáÏÂ8ǯÅ١ˤȤ·¤Æ¡¢¿åÁÇ¥â¥Ó¥ê¥Æ¥£¤ÎÉáµÚ³ÈÂç¤Ë¸þ¤±¡¢¸©¤Ç¤Ï°Ê²¼¤Î»Ù±ç¤ò¼Â»Ü¤·¤Þ¤¹¡£
¡¦¿åÁÇ¥¹¥Æ¡¼¥·¥ç¥ó¤Î±¿±ÄÈñ»Ù±ç
¡¦FC¥È¥é¥Ã¥¯¤ÎdzÎÁÈñ»Ù±ç¡Ê·ÚÌý¤È¤Îº¹³ÛÊä½õ¡Ë
¡¦¿åÁÇ¥¨¥ó¥¸¥ó¥È¥é¥Ã¥¯Æ³Æþ»Ù±ç¡Ê¥Ç¥£¡¼¥¼¥ë¼Ö¤«¤é¤Î²þ¤»Ù±ç¡Ë
¡¦Âç·¿FC¥È¥é¥Ã¥¯¤Î»î¾è²ñ³«ºÅ¤Ë¤è¤ëÉáµÚ·¼È¯
ÆÃ¤Ë¿·¤¿¤Ë¡¢¿åÁÇ¥¨¥ó¥¸¥ó¥È¥é¥Ã¥¯¤Ø¤Îž´¹»Ù±ç¤ò³«»Ï¤·¡¢»ö¶È¼Ô¤ÎƳÆþ¥Ï¡¼¥É¥ë¤Î°ú¤­²¼¤²¤ò¿Þ¤ê¤Þ¤¹¡£
º£¸å¤Ë¸þ¤±¤Æ¡¢¿åÁǤϡ¢Ã¦ÃºÁǼҲñ¤Î¼Â¸½¤ÈÃϰ軺¶È¤ÎÀ®Ä¹¤òξΩ¤µ¤»¤ë½ÅÍפʥ¨¥Í¥ë¥®¡¼¤Ç¤¹¡£
Ê¡²¬¸©¤È¤·¤Æ¤Ï¡¢´Ø·¸µ¡´Ø¤ä»ö¶È¼Ô¤ÈÏ¢·È¤·¤Ê¤¬¤é¡¢¿åÁǼûÍפÎÁϽФȥ¤¥ó¥Õ¥éÀ°È÷¤ò°ìÂÎŪ¤Ë¿Ê¤á¡¢»ý³²Äǽ¤ÊÃϰè·ÐºÑ¤Î¹½ÃÛ¤òÌܻؤ·¤Æ¤Þ¤¤¤ê¤Þ¤¹¡£

shoukouroudou202604-5

shoukouroudou202604-6

­£¡ÖÊ¡²¬¸©Ãæ¾®´ë¶È²Ô¤°ÎÏ" ±þ±ç¥»¥ó¥¿¡¼¡×¤Î³«½ê¤Ë¤Ä¤¤¤Æ¡ÁÃæ¾®´ë¶Èµ»½Ñ¿¶¶½²Ý

Ê¡²¬¸©¤Ç¤Ï¡¢Ãæ¾®´ë¶È¤¬Ä¾Ì̤¹¤ë¿Í¼êÉÔ­¤ä·Ð±Ä²ÝÂê¤Î²ò·è¤Ë¸þ¤±¤Æ¡¢¡ÖÊ¡²¬¸©Ãæ¾®´ë¶È¡È²Ô¤°Îϡɱþ±ç¥»¥ó¥¿¡¼¡×¤ò¿·¤¿¤Ë³«Àߤ·¤Þ¤¹¡£¤³¤Î¥»¥ó¥¿¡¼¤Ç¤Ï¡¢DX»Ù±ç¡¢À¸»ºÀ­¸þ¾å»Ù±ç¡¢Àè¿Ê¥â¥Ó¥ê¥Æ¥£»º¶È»Ù±ç¤òÃì¤Ë¡¢Êä½õ¶âÁêÃ̤â´Þ¤á¤¿¥ï¥ó¥¹¥È¥Ã¥×Âбþ¤ò¼Â»Ü¡£¸©Æâ³ÆÃϤËÁêÃÌÁë¸ý¤òÀߤ±¡¢Ãæ¾®´ë¶È¤ÎÉղòÁÃ͸þ¾å¤Èľ夲¡¢¿Íºà³ÎÊݤˤĤʤ¬¤ë¹¥½Û´Ä¤Î¼Â¸½¤òÌܻؤ·¤Þ¤¹¡£
¤Þ¤¿¡¢¤³¤ì¤Þ¤Ç¤Î»Ù±ç¼ÂÀÓ¤ÏÎß·×854·ï¡¢ÀßÈ÷ƳÆþÊä½õ¶â¤Î¸òÉÕ·ï¿ô¤ÏÎß·×215·ï¤Ë¤Î¤Ü¤ê¡¢»õ²Êµ»¹©½ê¤ÎÀ½Â¤¹©Äø¤Î¥Ç¥¸¥¿¥ë²½¤ä¡¢¿©ÎÁÉÊÀ½Â¤¡¦ÈÎÇä»ö¶È¼Ô¤ÎPOS¥ì¥¸Æ³Æþ¤Ë¤è¤ë¶È̳¸úΨ²½¤Ê¤É¡¢¶ñÂÎŪ¤ÊÀ®²Ì¤â½Ð¤Æ¤¤¤Þ¤¹¡£Ê¡²¬¸©¤Ï¡¢¤³¤¦¤·¤¿¼ÂÀÓ¤òÅÚÂæ¤Ë¡¢¸©ÆâÃæ¾®´ë¶È¤Î¡È²Ô¤°Îϡɤò¤µ¤é¤Ë¶¯ÎϤ˻٤¨¤Æ¤¤¤¯Êý¿Ë¤Ç¤¹¡£

shoukouroudou202604-7

shoukouroudou202604-8

2.Êó¹ð»ö¹à(3·ï)
­¡ÎáÏÂ8ǯÅÙ¥¹¥Ý¡¼¥Ä¥Õ¥§¥¹¥¿¤Î¼Â»Ü¤Ë¤Ä¤¤¤Æ¡Á¥¹¥Ý¡¼¥Ä¿¶¶½²Ý
­¢¥Ñ¥é¥¹¥Ý¡¼¥Ä¥¿¥ì¥ó¥Èȯ·¡¡¦°éÀ®»ö¶È ¡Ö¥Õ¥¯¥ª¥«¡¦¥Ñ¥é¥¹¥¿¡¼ ¡¦¥×¥í¥¸¥§¥¯¥È (FISTAR)¡×¤Ë¤Ä¤¤¤Æ¡Á¥¹¥Ý¡¼¥Ä¿¶¶½²Ý
­£¡ÖÊ¡²¬¸©¤Ë¤ª¤±¤ëÃϰ襯¥é¥Ö³èư¤Î¿ä¿Ê¤Ë¸þ¤±¤¿¥¬¥¤¥É¥é¥¤¥ó¡×¤Ë¤Ä¤¤¤Æ¡Á¥¹¥Ý¡¼¥Ä¿¶¶½²Ý

Ê¡²¬¸©¤Ç¤Ï¡¢»Ò¤É¤â¤¿¤Á¤¬¾­Íè¤Ë¤ï¤¿¤ê¥¹¥Ý¡¼¥Ä¡¦Ê¸²½·Ý½Ñ³èư¤Ë¿Æ¤·¤á¤ë´Ä¶­¤ò¼é¤ë¤¿¤á¡¢¡ÖÃϰ襯¥é¥Ö³èư¡×¤Î¿ä¿Ê¤Ë¸þ¤±¤¿¥¬¥¤¥É¥é¥¤¥ó¤òºöÄꤷ¤Þ¤·¤¿¡£ÎáÏÂ10ǯÅÙ¤Þ¤Ç¤ËµÙÆü¤ÎÃϰ蟳«¤Ø³Î¼Â¤ËÃå¼ê¤·¡¢ÎáÏÂ13ǯÅ٤ޤǤˡ¢¸¶Â§¤È¤·¤ÆµÙÆü¤Î¤¹¤Ù¤Æ¤Î³Ø¹»Éô³èư¤òÃϰ襯¥é¥Ö³èư¤Ø°Ü¹Ô¤¹¤ëÆ»¶Ú¤ò¼¨¤·¤¿¤â¤Î¤Ç¤¹¡£¸©¤È¤·¤Æ¤Ï¡¢»ØÆ³¼Ô¿Íºà¥Ð¥ó¥¯¤ÎÀ°È÷¡¢¸¦½¤¤Î½¼¼Â¡¢¥¢¥É¥Ð¥¤¥¶¡¼Çɸ¯¡¢¹­°èŪ¤Ê´ðÈפŤ¯¤ê¤ò¿Ê¤á¡¢»ÔĮ¼¤ÈÏ¢·È¤·¤Ê¤¬¤é¡¢»Ò¤É¤â¤¿¤Á¤Î³èưµ¡²ñ¤Î³ÎÊݤȻý³²Äǽ¤ÊÃϰ襹¥Ý¡¼¥Ä¡¦Ê¸²½´Ä¶­¤ÎÀ°È÷¤Ë¤·¤Ã¤«¤ê¼è¤êÁȤó¤Ç¤Þ¤¤¤ê¤Þ¤¹¡£

shoukouroudou202604-9a

shoukouroudou202604-9b

3.³Æ¼ï°Ñ°÷¤ÎÁª½Ð¤Ë¤Ä¤¤¤Æ

4.º£¸å¤Î°Ñ°÷²ñ³èư¤Ë¤Ä¤¤¤Æ


¤½¤Î¾¸©À¯Êó¹ð¤Ï¤³¤Á¤é¤«¤é>>

¥È¥é¥Ã¥¯¥Ð¥Ã¥¯

¤³¤Îµ­»ö¤Î¥È¥é¥Ã¥¯¥Ð¥Ã¥¯URL:
http://hpb.rentalserv.net/cgi-bin/tb.pl?bid=1773&eid=2779

¥³¥á¥ó¥È

¥³¥á¥ó¥È¤Ï¤Þ¤À¤¢¤ê¤Þ¤»¤ó¡£

¥³¥á¥ó¥È¤ò½ñ¤¯
̾Á°

¥á¡¼¥ë¥¢¥É¥ì¥¹

URL

¥³¥á¥ó¥È


Copyright © Since 2005 Kouzakisatoshi.com. All Rights Reserved.

 


±þ±çޏިޝޏ¤ª´ê¤¤¤·¤Þ¤¹ ¤Ë¤Û¤ó¥Ö¥í¥°Â¼ À¯¼£¥Ö¥í¥° À¯¼£²È¡ÊÅÔÆ»Éܸ©¡Ë¤Ø
¥é¥ó¥­¥ó¥°»²²ÃÃæ


¤³¤¦¤¶¤­Áï

Facebook¥Ú¡¼¥¸¤âÀëÅÁ

ºÇ¶á¤Îµ­»ö

¥ê¥ó¥¯

¥á¥¤¥ó¥á¥Ë¥å¡¼

RSS